Hobi

Hobi

DENENMİŞ PROJELER

Birbirinden güzel 555 adet proje .Üstelik projelerin hepsi test edilmiş. Arduino 93 Proje Ses 59 Proje Otomotiv 6 Proje Oyun

200TrCctsebook
Hobi

Transistör Devreleri

Ayarlanabilir Yüksek Akım Gücü Arz Anten Yükseltici Alarm 4 düğme kullanarak İnanılmaz LED Flaşör – Bisikletler için Ampermetre 0-1A Amplifikatör,

50 555CircuitsHeading
Hobi

555 entegresi uygulamaları

Aktif Yüksek Tetikleyici Aktif Düşük Tetikleme Alarm Sesleri (4 ses) Alarm-1 (Ev Alarmı-1) Alarm 4 Bölge 555’i kullanan yükseltici Animasyonlu

Akulu Araba
Hobi

Akülü Araba

dc motor controller – pwm Motor  2 adet 12v  17000 rpm 2 Adet 12v 9amper bakımsız kuru akü ( yuasa  3,5kg

microcontroller sound modul circuit audio schema
Hobi

Ambulans Sesi

Ambulans Sesi üreten elektronik devre nasıl tasarlanır ? Ambulans Sesi üzerine yaptığım araştırmada bir alman sitesine ulaştım . (Yazının orjinali

led display dc voltmetre
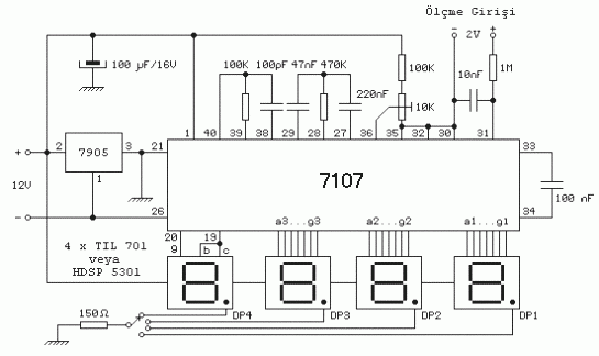
Hobi

LED Displayli Digital Voltmetre

Şekilde 7107 A/D entegresi ile yapılan dijital panelmetre görülmektedir. Devre bu hali ile genel amaçlı bir tasarımdır. 7107 entegresi çıkış

sema0167a
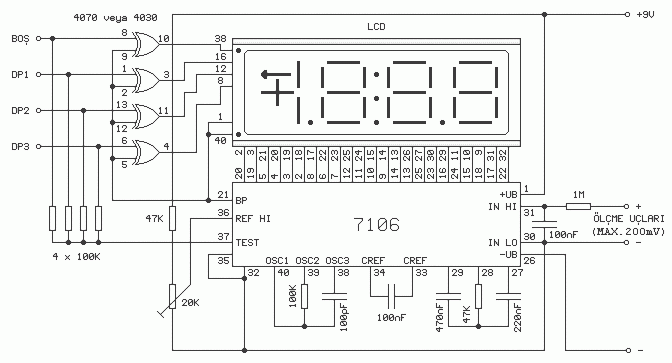
Hobi

LCD Digital Voltmetre (DC) – 2

Şekilde 7106 A/D entegresi ile yapılan dijital panelmetre görülmektedir. Devre bu hali ile genel amaçlı bir tasarımdır. 7106 entegresi çıkış

lcd dc voltmetre 1
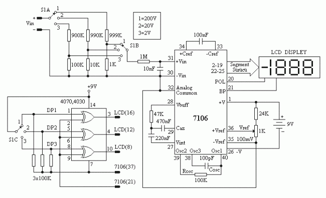
Hobi

LCD Digital Voltmetre (DC) – 1

7106 DVM entegresi, portatif ve taşınabilir ölçü aletlerinde kullanılmak üzere tasarlanmış, LCD displeyleri süren bir devre elemanıdır. Şekilde 0..200V arasındaki

6 ledli yuruyen isik karasimsek devresi
Hobi

6 LED’li Kara Şimşek devresi

Şekildeki devrede, her bir clock palsinde çıkışlar Q0…Q5 arasına kadar sıra ile değiştikten sonra Q6 çıkışı aktif olduğu zaman, bu

256 basamakli merdiven sinyal uretici
Hobi

256 BASAMAKLI MERDİVEN SİNYAL ÜRETECİ

Şekildeki devrede DAC0801 D/A çevirici entegresi kullanılarak yapılmış sinyal üreteci görülmektedir. D/A çevirici girişlerine dijital veri, 8 bitlik ileri sayıcı

Scroll to Top