Devre dışından uygulanan işarete göre, hızlı bir şekilde durum alan devrelerdir.
Dijital elektronik devrelerinde kullanılan esas devrelerdir.
Bunlar kare dalga üreticisi , zamanlayıcı, hafıza elemanı gibi amaçlar için kullanılırlar.
Örneğin bir bilgisayarın içinde saniyede 800 milyon Hz (800 Mega Hertz) adet kare dalga üreten bir osilatör (multivibratör) vardır. Bilgisayarın hızı üretilen kare dalga sayısı ile orantılıdır. Multivibratörler, bir hafıza elemanı olarak kullanılacaksa “flip-flop” olarak isimlendirilir. Flip-Floplar bir sonraki ünitede daha detaylı olarak ele alınacaktır.
Multivibratörleri üç parça halinde inceleyebiliriz. Bunlar;
I- Tek kararlı (Monostable) multivibratörler,
II- Serbest çalışan (Astable) multivibratörler,
a) Yeniden tetiklenmeyen (Nonretrigerrable) monostable multivibratörler,
b) Yeniden tetiklenen (Retrigerrable) monostable multivibratörler,
III- Çift kararlı (Bistable) multivibratörler.
Dışarıdan uygulanan uygun bir sinyal ile durumunu geçici bir süre değiştirip, bir süre sonra tekrar eski durumuna dönen Tek kararlı (Monostable) multivibratörtür. Dışarıdan bir müdahaleye ihtiyaç duymadan, belirli aralıklarda durum değiştirerek sinyal üreten Serbest Çalışan (Astable) multivibratördür. Dışarıdan bir müdahale yapılmadığı sürece bulunduğu durumu sonsuza dek koruyan Çift kararlı (Bistable) multivibratörtür.
Monostable (Tek Kararlı) Multivibratörler
Monostable multivibratörler girişlerine uygulanan işarete bağlı olarak sadece tek bir darbe şeklinde çıkış işareti verirler. Bu devreler one-shot olarak adlandırılırlar. Çıkış işaretinin süresi, dışarıdan bağlanacak olan zamanlama (direnç ve kondansatör) elemanlarının değerlerine bağlıdır.
Şekil 1’de bir monosatable multivibratörün giriş (tetikleme) ve çıkış işaret gerilimleri gösterilmiştir. Tetikleme sinyalinin süresi çıkış darbesinden bağımsız olarak büyük veya küçük olabilir. Çıkış darbesinin süresi, giriş darbesinden geniş olabilir.

Şekil 1 Monostable multivibratörde giriş ve çıkış gerilimleri
Şekil 2’de transistörlü monostable multivibratör devresi gösterilmektedir. Başlangıçta R1 direnci üzerinden beyz polarması alan T1 transistörü iletimde, T2 transistörü kesimdedir. Bu sırada C kondansatörü şekildeki gibi şarj olacaktır.
Tetikleme girişinden pozitif bir tetikleme sinyali verildiği anda T2 transistörü iletime geçecek, C kondansatörü R1 ve T2 transistörü üzerinden deşarj olacak ve beyz polarması alamayan T1 transistörü kesime gidecektir. Bu durum kondansatör deşarj olana kadar devam edecektir. Kondansatör deşarj olduğunda T1 transistörü tekrar iletime geçecek ve T2 transistörü kesime gidecektir. Bir sonraki tetikleme sinyaline kadar bu durum korunacaktır.

Şekil 2 Transistörlü monostable multivibratör
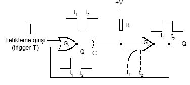
Çeşitli lojik kapılardan elde edilmiş monostable multivibratörler de vardır. Şekil 3.a VEYA-Değil (NOR) ve DEĞİL(NOT) kapısından oluşmuş bir monostable multivibratör devresini ve Şekil 3.b ise lojik sembolünü göstermektedir.

(a) Lojik diyagramı (one-shot)

(b) Basit bir monostable multivibratör
Şekil 3 Basit bir monostable multivibratör
Şekil 3’deki devrenin tetikleme girişine uygulanan tetikleme sinyalinin yüksek lojik seviyesi (lojik-1) G1 kapısının çıkışını alçak seviyeye (lojik-0), G2 kapısının çıkışını yüksek seviyeye (lojik-1) çekecektir. Bu durumda C kondansatörü R direnci üzerinden şarj olmaya başlayacak ve G2 girişindeki gerilim artacaktır.
C kondansatörü şarj olunca G2 girişindeki gerilim yüksek seviyeye (lojik-1) çekilecek ve G2 kapı çıkışı alçak seviyeye (lojik-0) çekilecektir. G1 kapısının her iki girişi de alçak seviyeye (lojik-0) çekildiğinden, çıkış yüksek (lojik-1) olacaktır. Çıkışta oluşan darbenin süresi R – C elemanı tarafından belirlenmektedir. Bir de bu konuyu başka bir örnekte inceleyelim. Monostable multivibratör bir transistör iletimde ve diğeri yalıtımda olduğundan tek bir sabit konuma sahip olan bir devredir. Devrenin konum değiştirebilmesi için yani kesimde olan transistörün iletime geçebilmesi için bir tetikleme palsinin devreye tatbiki şarttır.

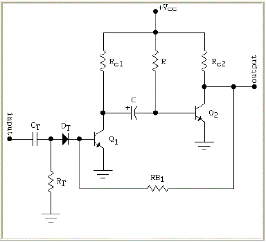
Şekil 4 Transistörlü monostable multivibratör
Şekil 4 Devreye tetikleme palsi CT, RT ve DT elemanları ile Q1 transistörün beyzine tatbik edilir. CT, RT ve DT elemanlarından oluşan devre bir türevleyici devredir. Monostable mültivibratörü tetiklemek için (+) darbeler gerekeceğinden böyle bir bağlantıya ihtiyaç duyulmuştur. Girişten kare dalga uygulanır.

Şekil 5 CT ve RT ‘den oluşan türevleyici devre
Şekil 5’ de görüldüğü gibi girişe kare dalga uygulanır. Bir R-C devresinden oluşan türevleyici devrede çıkış üzerinden alınır. Direnç üzerinden alınan çıkış sivriltilmi dalgaya benzeyen pozitif ve negatif darbelerden oluşur. Fakat bu pozitif ve negatif darbelerden oluşan bu sinyali tetikleme için transistörün beyzine uygulayamayız. Bu sinyalin negatif darbelerinin yok edilmesi gerekir. Bunu yapacak eleman ise diyottur.

Sekil 6 CT, RT ve DT ‘den oluşan türevleyici devre
Şekil 6’ da görüldü gibi türevleyici devreye DT diyodunun eklenmesiyle tetikleme palsinin negatif darbeleri yok edilmiştir. Bu bilgileri verdikten sonra Şekil 7’deki devrenin çalışmasına geçebiliriz.
Devrede dışarıdan herhangi bir etkide bulunmadığı sürece yani girişten kare dalga verilmediği sürece Q1 transistörü yalıtımda (kesim), Q2 transistörü ise iletim (doyum) dadır. Çünkü, burada beyz polarmasını alan transistörQ2 ‘dir. Q1 transistörünü kesimden kurtarmak için beyzine yeterli genlikte bir pozitif darbenin uygulanması gerekir. Bu da girişten bir kare dalganın uygulanması demektir. Q1 transistörü iletime geçtiği anda C kapasitesinin (+) kutbu Q1 transistörü vasıtasıyla (C-E eklemi kısa devre) toprağa, (-) kutbu ise Q2 ‘nin beyzine bağlı durumdadır. Böylece, Q2 transistörünün beyzine (-) sinyal geldigi için Q2 transistörü kesime girecektir. Yani, girişe kare dalga uygulandığında, Q1 kesimde iken iletime, Q2 iletimde iken kesime girecektir. C kapasitesi R direnci üzerinden deşarj olmaya başlayacaktır. Daha sonra Q2 transistörünün beyzine bağlı olan ucu (+) olacak tekrar şarj olmaya başlayacaktır. C’ üzerindeki gerilim Vo gibi bir değere ulaştığında Q2 iletime girecektir. Q2 ‘nin iletime geçmesiyle beraber Q1 yalıtıma girecektir. C kapasitesi tekrar kaynak gerilimine kadar dolar.
Yeni bir tetikleme palsine kadar, devre bu konumunu koruyacaktır.

Şekil 7 Monostable multivibratörün dalga şekilleri
Şekil 7’de görüldüğü gibi, devrenin girişine (Q1’in beyzine) tetikleme darbesi uygulandığı sürece Q1 yalıtımda, Q2 iletimdedir. Yalıtımda olan bir transistörün C-E ekleminde Vcc kaynak voltajı, iletimde olan bir transistörün C-E eklemi kısa devre olduğundan voltaj alınmaz. Tetikleme palsi gelince Q1 iletime geçti için C – E eklemi 0 Volta iner. Dalga şekillerinden de anlaşılacağı gibi bir transistör iletimde iken diğeri kesimdedir.
Monostable Multivibratör Entegre Devreleri
Monostable multivibratörler, entegre devreleri yeniden tetiklenebilen (retriggerable) ve yeniden tetiklenmeyen (nontriggerable) olmak üzere iki temel türdedir. Bu iki temel türdeki ayrım ilk tetikleme ile başlayan çıkış dalga süresince gelen bir sonraki tetikleme sinyaline verilen cevapla ilgilidir. Şekil 8’de yeniden tetiklenmeyen (nontriggerable) türdeki devrelere ait çıkış dalga şekillerini görülmektedir. Şekil 9’da ise gelen ilk tetikleme sinyali ile yeniden tetiklenmeyen nonretriggerable) monostable multivibratörün çıkış dalga şeklini görmekteyiz.

Şekil 8 İlk tetikleme sinyali ile yeniden tetiklenmeyen (nonretriggerable) monostablemultivibratör
Şekil 8’de ilk tetikleme sinyali ile oluşan çıkış devam ederken, gelen ikinci bir tetikleme sinyalinin yeni bir tetikleme sinyali olarak kabul edilmediğini görülmektedir. Bu durumda yeni bir tetikleme gerçekleşmeyecek ve çıkış işareti tw süresince devam edecektir.

Şekil 9 İlk tetikleme sinyali ile oluşan çıkış devam ederken gelen ikinci bir tetikleme sinyali
Şekil 9’da yeniden tetiklenen (retriggerable) monostable multivibratörlerde tetikleme sonrası çıkış dalga şekillerini görülmektedir. Şekil 9.a gelen ilk tetikleme sinyali ile yeniden tetiklenen (retriggerable) monostable multivibratörün çıkış dalga şeklini göstermektedir. Şekil 9.b ise ilk tetikleme sonrası çıkış işareti devam ederken gelen ikinci bir tetikleme sonrası çıkış işaretinin tw süresince devam etmesini göstermektedir.
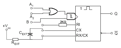
74121 Yeniden Tetiklenmeyen (Nonretriggerable) Monostable Multivibratör
Yeniden tetiklenmeyen (nontriggerable) monostable multivibrator entegrelerine Şekil 10’da gösterilen 74121 verilebilir. A1, A2 ve B ile gösterilen girişler tetikleme girişleridir. Harici olarak zamanlama elemanlarının bağlanabilmesi için REXT ve CEXT adlı iki girişe sahiptir. RINT ile gösterilen giriş dahili zamanlama direnç girişidir.

(a) Blok diyagramı

(b) Doğruluk tablosu
Şekil 10 74121 Yeniden tetiklenmeyen (nonretriggerable) monostable multivibrator
Şekil 11 74121 Yeniden tetiklenmeyen (nonretriggerable) Monostable multivibrator Çıkış sinyalinin değeri harici zamanlama elemanları tarafından belirlenir. Harici R-C zamanlama elemanlarının kullanılmaması halinde (Şekil 11.a) çıkış sinyalinin süresi 30ns olacaktır.
Harici zamanlama elemanları yardımı ile bu aralık 40 ns ile 28 s olabilir. Harici olarak bağlanabilen zamanlama elemanları; REXT 1,4 ile 40KΩ, CEXT, 0 ile 900µF aralığında seçilmelidir. Şekil 11.b dahili direnç (2KΩ) ve harici kondansatörün bağlantısını göstermektedir. Şekil 11.c ise harici R ve C elemanlarının bağlantısını göstermektedir. Dalga genliği; tw = 0,7.R.CEXT olarak hesaplanabilir. Eğer harici direnç REXT bağlanmamışsa R = 2KΩ alınacaktır.

(a) Harici bir eleman bağlı = 30ns)

(b) Dahili R ve CEXT

(c) Bir 74121 ile dalga genliği ayarı üç farklı bağlantı
Şekil 11 74121 Yeniden tetiklenmeyen nonretriggerable monostable multivibratör
Örnek 1 Çıkış dalga genliği 10ms olan bir monostable multivibrator devresini 74121kullanarak gerçekleştiriniz?
Çözüm: Böyle bir devre için harici olarak bağlanması gereken REXT direnç değerini 10KΩ olarak seçersek bu durumda CEXT değerinin hesaplanması gerekecektir.
tw= 0,7.REXT.CEXT
ifadesinden CEXT değeri hesaplanabilir.
Sonucumuz;.
olarak bulunur.

Şekil 12 Verilen sistemin 74121 Yeniden tetiklenmeyen (nonretriggerable) monostable multivibratör ile tasarlanması.
74122 Yeniden Tetiklenebilir (Retriggerable) Monostable Multivibratör
Yeniden tetiklenebilir (retriggerable) monostable multivibrator entegrelerine örnek TTL ailesinden 74122 verilebilir. A1, A2 ve B1 , B2 ile gösterilen tetikleme girişleri ile birlikte düşük lojik seviyede aktif olan silme (CLR ) girişine sahiptir. Harici olarak zamanlama elemanlarının bağlanabilmesi için REXT ve CEXT adlı iki girişe sahiptir. RINT ile gösterilen giriş dahili zamanlama direnç girişidir.

Şekil 13 Yeniden tetiklenen (retrigerable) monostable multivibratör lojik sembolü
Çıkış dalga genliği harici olarak bağlanan direnç (REXT) ve kondansatör (CEXT) ile ayarlanabilir. Çıkış dalga genliği;
tw = K.REXT . CEXT . ((1+0.7) / (REXT))
olarak bulunabilir. Burada K kullanılan monostable multivabrator için üretici veri sayfalarında verilen sabittir. 74122 için K sabiti 0,32 ’ dir.
Örnek 2 Çıkış dalga genliği 10μsn olan yeniden tetiklenen (retriggerable) monostable multivibratoru 74122 kullanarak elde ediniz.
Çözüm: 74122 için üretici veri sayfasında K = 0,32 olarak verildiğine göre;

İfadesinde CEXT=200pF seçilirse;
bulunur.
Standart direnç değeri olarak; REXT=160KΩ seçilebilir.
OP-AMP ‘lı Monostable Multivibratör
OP-AMP ile gerçekleştirilen tek kararlı multivibratör devresi görülmektedir. Devrede giriş sinyali yok iken D2 diyodu iletimde olacağından, OP-AMP ‘ın faz çeviren (-) giriş ucundaki gerilim milivolt seviyesindedir. Bu anda OP-AMP’ın faz çevirmeyen (+) giriş ucundaki gerilim ise; [Vo / (R2 + R3)].R2 ‘dir. Negatif giriş sinyali uygulandığında ve bu değer [Vo / (R2 + R3)].R2 değerini geçerse D2 diyodu ters polarmaya uğrar. Dolayısıyla C2 kondansatörü zorunlu olarak şarj olur. C2’nin şarj olmasıyla beraber OP-AMP ‘ın (-) girişi, (+) girişinden daha fazla negatif olacaktır. OP-AMP ‘ın çıkışı max Vo gerilimine ulaşır. Negatif giriş palsi uygulanırsa ve bu darbenin seviyesi, OP-AMP ‘ın faz çevirmeyen (+) girişindeki gerilim değerini aşarsa, OP-AMP –Vo (max) değerine ulaşır.

Şekil 14 OP-AMP ‘lı monostable M.V. devresi