HI-FI ve stereo nedir?
HI-FI: HI-FI deyimi , ingilizce “high fidelity” kelimelerinin ilk iki harfleri alınarak oluşturulmuştur.
Kelime kelime tercüme edilirse: Yüksek sadakat demektir.
Yani , bir yükselteçten alınan ses aslına uygun ise, bu yükseftece HI-FI yükselteç denir . Bunun için de, yükseltecin kaliteli bir dizayn ve işçilik ile üretilmesi gerekir.
Yalnızca yükseltecin kaliteli olması da yetmemektedir, Kullanılan mikrofonun, hoparlörün ve yayın banttan veya pikaptan yapılıyorsa, kullanılan bütün düzeneğin kalitesinin (performansının) iyi olması gerekir.
Bas ve tiz seslerin daha iyi verilebilmesi için, ayrı ayrı bas ve tiz hoparlörlerinin kullanılması gerekir. Bunlar genelde özel kutular içine monte edilir.
HI-FI yükseltici özellikleri
• İşitilebilen frekans limitleri olan 20 Hz ile 20 KHz arasındaki frekansları distorsiyonsuz ve lineer olarak vermelidir. Yani, en alttaki ve en üstteki frekansları da, orta frekanslar ile aynı seviyede vermelidir.
• Frekans karakteristiği 40 KHz ‘e kadar çıkabilmeli.
• Bu banttaki harmonik distorsiyonu maksimum çıkış seviyesinde % 6 yi geçmemelidir.
• Hışırtı ve ham bulunmamalı.
• Çıkış gücü en az 3 W olmalı.
• Mikrofon, pikap ve teyp girişleri ayrı olmalı.
• Hoparlör kutuları titreşim yapmayacak ve sesi en iyi yansıtacak şekilde özel olarak üretilmelidir.
• Hoparlörden önce kullanılan Bas – Tiz ayırıcı filtreleri çok iyi dizayn edilmiş olmalıdır.
HI-FI yükselteçler Tek kanallı (mono) olacağı gibi, iki kanallı (stereo) ve dört kanallı (kuadrofonik) ‘de olabilmektedir. Genellikle iki kanallı olarak üretilir.
Monofonik Sistem
Monofonik (monophonic) sistem veya daha kısa deyimiyle “mono” sistem, Şekil 1 ‘de görüldüğü gibi tek kanallı bir sistemdir.
Şekil 1 ‘de bir pikap (record player), bas-tız ayarlı bir yükselteç (amplifier) ve bir hoparlörden (loud speaker) oluşan monofonik HI-FI sistemi verilmiştir.

Şekil 1 – Monofik Sistem
Stereofonik Sistem
Stereofonik sistem, daha kısa deyimiyle “stereo sistem” iki boyutlu ses veya müzik yayını yapan sistemdir.
Stereo sistemde bütün elemanlar iki kanallı yayın yapmaya uygun olmalıdır.
Örneğin; yayın Şekil 2 ‘de görüldüğü gibi bir pikaptan yapılıyorsa, pikap kafasından başlayarak, pikap çıkışı, yükselteç, yükselteç çıkışı hep iki kanallı olmalı ve yükselteç çıkışı, iki adet hoparlöre bağlanmalıdır.

Şekil 2 – Pikap girişli bir stereo sistemin hoparlörler, left (sol) right (sağ) olarak ayrılmıştır.
Pikap yerine teyp kullanılabilir. Teybin kayıtları, yapısı ve çıkışı da iki kanala uygun olmalı diğer deyimiyle stereo olmalı.
Stereo yayın bir konser salonundan da yapılabilir Böyle bir durum da orkestranın ön taraf iki yanına iki mikrofon konur ve bunlar bir yükseltecin iki girişine verilip, iki çıkışından iki hoparlöre bağlantı yapılır.
Orkestra yayını direk yapılmayıp, iki mikrofonla bir banda kayıt alınıp, daha sonra da buradan yayın yapılabilir.
Bütün bu işlemlerin sonunda hoparlörlerden alınacak ses türü; derinliği olan, orkestranın sağında ve solunda çalan cihazlardan ayrı ayrı yayın yapan, eğer kayıttan dinleniyorsa orkestranın karşısında oturuyormuş hissi veren, gerektiğinde bas ve tiz seslerin ayrı hoparlörlerden alınabileceği bir ses türü olacaktır.
İhtiyaca göre hoparlörleri paralel bağlamak suretiyle veya Şekil 4 ‘te görüldüğü gibi özel düzenlemelerle hoparlör sayısını arttırmak mümkündür. Ancak her düzenlemede de alan şiddeti kuralına uymak gerekir.
Böyle bir ses ayırımı yapabilmek için hoparlörlerin yerleştirilme şekli ve dinleyici yeri önemlidir. Dinleyicinin Şekil 3 ‘te görüldüğü gibi iki hoparlörün birden ses alanı içinde olması gerekir.

Şekil 3 – Stereo sistemde hoparlörlerin yerleştirilme şekli

Şekil 4 – Stereo ses düzeninde değişik hoparlör bağlantısı
Kuadrofonik Sistem
Kuadrofonik (quadrophonic) sistemde, sese, sağ, sol, Ön, arka gibi daha büyük boyut kazandırmak amacı ile Şekil 5 ‘de görüldüğü gibi 4 kanallı yayın yapılmaktadır. Stereo pikaptan 4 kanallı yayın yapabilmek için düzenleyici (syhthesizer-sintisayzir) kullanılır.

Şekil 5 – Stereo pikaptan giriş yapılan kuadrofonik sistem.
HI-FI Stereo Yükselteç Devresi
Şekil 6 ‘da, 8 transistörlü bir Hi-Fi stereo yükseltecin şeması verilmiştir. Her bir kanalda 4 transistör vardır.
Şekildeki karakteristik eğrilerinden de anlaşılacağı gibi Hi-Fi şartlarını ancak limit değerlerde karşılamaktadır. Ancak, devrenin basit ve gerektiğinde kolayca monte edilerek, çalıştırılabilmesi bakımından uygundur.
Şekil 6 ‘da verilmiş olan yükselteç şu özelliklere sahiptir:
Yükselteç 2 x 3W ‘tır.
Her bir kanal 4 transistörden oluşmaktadır.
Ton ve volüm kontrolleri vardır.
Bütün transistörler NPN tipi silikon yapılıdır.
Tek diyotlu 60 V besleme kaynağı, iyi bir filtre devresi ile takviye edilmiştir.
Çıkış devresi A sınıfı yükselteçtir.
Giriş olarak, stereo pikap giriş gösterilmiştir.
Çalışma Prensibi
Stereo pikap kafasındaki kristalin titremesiyle oluşan gerilim iki kanalın girişine uygulanmaktadır. Girişteki balans potansiyometresi simetrik yüklemeyi sağlamaktadır. Ton kontrolü için 500 KΩ ‘luk iki potansiyometre konmuştur.
Giriş işareti, ön yükselteçlerin beyzine 0,1 µf ‘lık kondansatörler üzerinden uygulanmaktadır.
2N1306 transistörlerinden oluşan, ön yükselteç biriminin giriş direncini büyültmek amacıyla üç adet direnç konmuştur. Beyz polarması bu dirençler üzerinden yapılmaktadır.Ön yükselteçler emiteri ortak bağlantılı düzende gerilim yükselteci olarak çalışmaktadır. Kollektör polarması 12 KΩ ‘luk direnç üzerinden yapılmıştır.
Ön yükselteçler kendisinden sonra gelen ikinci gerilim katına, 0,47 µf ‘lık kondansatör, 50 KΩ ‘luk volüm potansiyometresi ve 5µf ‘lık elektrolitik kondansatör üzerinden bağlanmışlardır. Bu bir C-R-C kuplajıdır.
Kondansatörler aynı zamanda katlar arası DC etkileşimi önlemektedir.
Elektrolitik kondansatör ayrıca, ikinci kat gerilim yükselteci olan ve A sınıfı çalışan 2N3710 transistörünün beyz polarma gerilimi üzerine, işaret geriliminin dengeli olarak bindirilmesini sağlar. Bu bir nevi polarma geriliminin modülasyonu (şekil verilmesi) ‘dir.
İkinci gerilim yükselteci katı olan 2N 3710 transistörü, emiteri ortak bağlantılı çalışma yapmaktadır.15 K ‘luk direnç üzerinden negatif geri besleme yapılmıştır.
2N3710 transistörü, kendinden sonra gelen ve çıkış güç transistörü olan 2N3709 transistörüne direk kuplaj ile bağlıdır.

Şekil 6 – 2 ks 3W ‘lık HI-FI stereo yükselteç
2N3710 transistörünün kollektör polarma gerilimi ile 2N3709 transistörünün beyz polarması ortak olarak 47 KΩ ‘luk direnç üzerinden sağlanmıştır.
2N3709 transistörü kollektörü ortak bağlantılı olarak çalışmakta ve çıkış katına direk kuplajlı bağlantı ile gerekli gücü sağlamaktadır.
Çıkış katı transistörü 2N1050 bir güç transistörü olup, emiteri ortak bağlantılı olarak çalışmaktadır. Çıkış trafosu üzerinden hem hoparlör çalıştırılmakta, hem de kollektör polarma gerilimi sağlanmaktadır.
2N1050 transistörünün kollektörüne bağlı 10nF ‘lık bir kondansatör hem yüksek frekanslı harmoniklerin ve parazitlerin toprağa verilmesini sağlamakta , hem de transformatörden gelecek olan zıt endüksiyon şoklarından transistörü korumaktadır.
Hoparlör çıkışı transformatör üzerinden yapılmıştır Böylece hem empedans uygunluğu sağlanarak randıman artırılmakta, hem de istenilen bir hoparlör seçilerek çalışma esnekliği yaratılmaktadır.
Çıkıştaki 2N3709 sürücü transistörü ile 2N1050 güç transistörü fazla akım çektiklerinden ısınırlar. Soğutulmalarını sağlamak için ya özel soğutucu üzerine ya da beyz ve emiteri izolasyonla korumak suretiyle şase üzerine monte etmek gerekir.
En uygunu soğutucu üzerine montedir, özellikle 2N1050 için 50 cm2 yüzeyli bir soğutucu kullanılmalıdır. Çıkış transformatörlerinin özel olarak sarılması gerekir. Primer sargı direnci Z = 570 Ω olacaktır. Sekonder sargı direncinin, kullanılacak hoparlör bobini ile aynı direnç değerinde olması tercih edilir. 4 veya 8 Ω ‘luk bir hoparlör kullanılabilir.
Şekilde görüldüğü gibi yükselteç, 1N537 diyodu veya muadili ile doğrultma yapılan ve çıkışında pi (π) tipi filtre bulunan bir kaynak tarafından beslenmektedir.
Şeklin altındaki karaktsristik eğrilerinden de anlaşıldığı gibi, yükselteç 20 KHz ‘e kadar normal çıkış vermekte, 20 KHz ‘den sonra zayıflama artmaktadır. ± 3 dB ‘lik tolerans sınırı esas alınırsa, 40 Hz ile 30 KHz arasında tatminkar çıkış vermektedir. Keza distorsiyon da, 285 W ‘a kadar tolerans sınırları içinde kalmaktadır. Ondan sonra hızla artmaktadır.
Bu değerler ideal bir HI-FI değerlerine göre daha kötüdür. Ancak, bu devre kolay uygulanır olması bakımından tercih edilmiştir. Yeni başlayanlar için anlaşılması ve takibi kolaydır.
Karakteristik Değerler
• Besleme gerilimi: 60 V
• Akım sarfiyatı: 300 mA
• Giriş direnci: 40 KΩ
• Giriş gerilimi: (1 KHz ‘de) her bir kanal için, 200 mV ( 3 W çıkışta }
• Çıkış gücü (her bir kanalda): 3 W ( % 10 distorsıyonlu ): 1 W ( % 0.9 dıstorsiyonlu)
• Çıkış empedansı: Hoparlör bobin empedansı (4-8 Ω) ve buna eşdeğer transformatör sekonderi
• Frekans karakteristiği: ± 3 dB ‘de 40 Hz – 30 KHz
• Besleme transformatörü: Prirneri : 220 – 240 V, Sekonderi: 60 V – 0,5 A – 30 VA
• Çıkış transformatörü: Primeri: 570 Ω empedanslı, Sekonderi: Hoparlör empedansına uygun, Gücü: En az 3W
Surround Sound
Açıklama: Sistem stereo girisi sag sol ön ve arka olmak üzere 4 farkli çikisa ayirir. Bunu için 6 tane opamp kullanilmistir. Giriste kullanilan opamlar voltaj takipcisi olarak kullanilmistir. Diger kullanilan 2 opamp ise birincisi fark alici ikincisi ise toplayiyici olarak kullanilmistir. Opamplar hakkinda daha çok bilgi için tiklayiniz. Genellikle sinema salonlarinda kullanilan surround sound (home theatre) sistemidir.

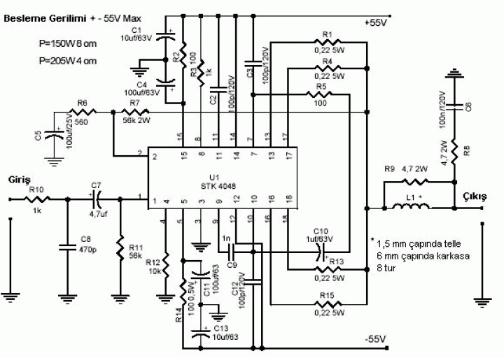
205W Audio Amplifikatör
Açıklama: Audio amplifikatörler elektronik dünyasinda popüler olan bir bölümdür. Firmalar bunun için özel entegreler piyasaya sürmektedir. Bu firmalardan biri olan STK audio amplifikatörlerin öncüsüdür. Firmanin üretmis oldugu STK 4048 yüksek güçlü, düsük distorsiyonlu bir entegredir. Entegre +-55 V da 4 Ω ‘luk hoparlörde 205 W 8 Ω ‘luk hoparlörde 150W güç vermektedir.
